FBA发货政策收紧,限制仓储上限?美西港口拥堵加剧? - bet356官网在线登录-官方入口

FBA发货政策收紧,限制仓储上限?美西港口拥堵加剧?

bet356官网入口 L

卖家注意!FBA发货政策再次收紧,7月份将限制仓储上限


1 亚马逊:检查列表中的HTML标签

台发布一则公告表示,2021年7月17日之后,亚马逊将停止支持在产品详细信息页面上的产品说明中使用HTML标签。


公告原文如下:


建议卖家在2021年7月17日之前使用HTML标签更新商品详情页面。之后亚马逊将不再支持在产品详细信息页面中包含HTML标记的任何产品描述。例如,如果您在产品说明的一行中使用HTML标记,则该行可能会被删除或不使用HTML格式显示。


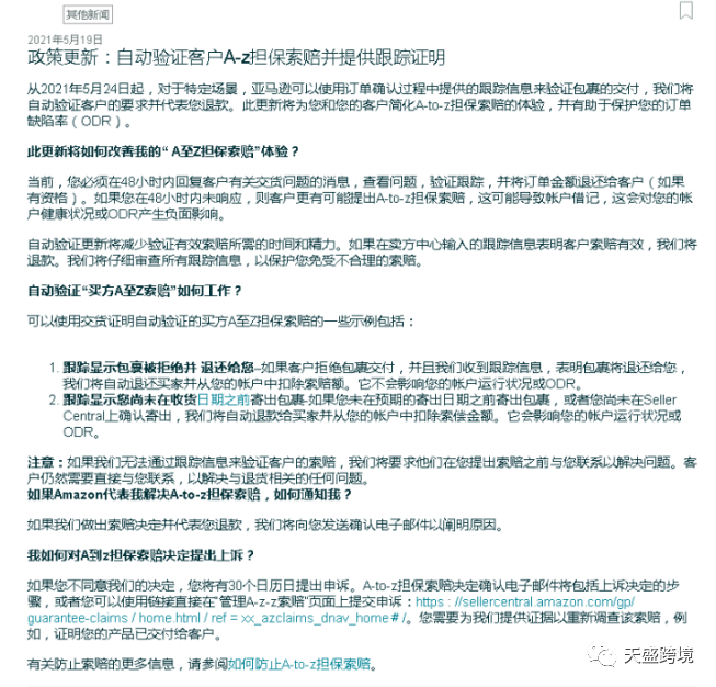
2 自动验证客户A-Z担保索赔并提供跟踪证明

近日,亚马逊发布了一则关于自动验证买家的A-Z担保索赔并提供跟踪证明的公告。


公告原文如下:

 

  本次A-Z索赔担保政策的更新对卖家而言无疑是更加艰难的考验。为了不影响卖家的帐户健康状况或ODR,以及后续的销售业务的顺利开展,卖家最好详细解读此公告,另外,为了预防产生不必要的A-Z担保索赔,卖家最好根据“How to prevent A-to-z Guarantee Claims”页面提示的那样进行操作。

美西港口拥堵进一步加剧,洛杉矶100多条船等泊


中美贸易回暖,中国发往美国海上集装箱大增46.5%,增至98万7834个,占亚洲运输量份额约6成。一箱难求、一舱难求再现!频频爆舱甩柜,运费飙涨!

  • 创纪录!中国发往美国海上集装箱大增46.5%!


根据5月11日美国调查公司Descartes Datamyne发布的数据显示,今年4月份,亚洲发往美国的海上集装箱运输量较去年同期增长32.1%,增至165万6443个;运输量连续10个月增长,创往年4月单月历史新高纪录。




  • 海运集装箱价格疯涨,美西破9000美元


中美贸易火爆,美线的集装箱价格也一路飙涨。要知道,去年美东航线集装箱运价突破5000美元时,业界便已经一片哗然,如今,更是让大家跌破眼镜。



“今年4月开始,‘一箱难求’再度困扰我们。不仅5月预订不到集装箱,而且美西航线一个40尺集装箱索价9000美元,比去年年底涨了近一倍。工厂年初接的订单均等着出货。”一位卖家不禁直呼“太难了”。

海运价格为什么涨那么多?主要原因仍然是集装箱短缺、船只舱位紧张。

但多位货代指出,市场上价格那么贵,都是倒卖舱位倒出来的。有货代表示,现在美线舱位难抢,甚至出现了一个刷箱黄牛职业,刷一个集装箱的箱号佣金1000-2000不等。

事实上,不仅是美线,全球海上集装箱运费也在疯狂大涨,目前全球8成航线运价飞涨!业内人士分析,今年9月以前,集装箱海运价格很难下降。

  • 美西港口拥堵进一步加剧,100多条船等泊

美西三大港口全面拥堵愈演愈烈。赫伯罗特已经宣布跳港奥克兰。

洛杉矶在港船数突破100,达到125条。黑压压一片。



奥克兰也无法独善其身。




bet356官网入口在此提醒:大家合理安排出货,提前通知安排订舱,近期和美国有贸易往来的货主们,实时关注物流情况。转发周知~



򡂈
联系我们
电话咨询 020-3636 8936
bet356官网入口企业号
扫码咨询